2019年02月18日 14:55:32
开关电源的输出电压由什么决定?
开关电源有多种拓扑结构,如反激式,正激式等。由于我对反激式开关电源相对熟悉一点,所以就聊一聊这种电源的输出电压有哪些因素决定?以及如何计算?
主输出绕组电压
主输出绕组的电压由反馈电路的相关参数决定。
当采用TL431作反馈稳压时,输出电压的大小由TL431 ref 引脚电压Vref和与之相连的电阻R6、R7决定,即:
Vo1 = Vref x ( 1 + R6 / R7 )
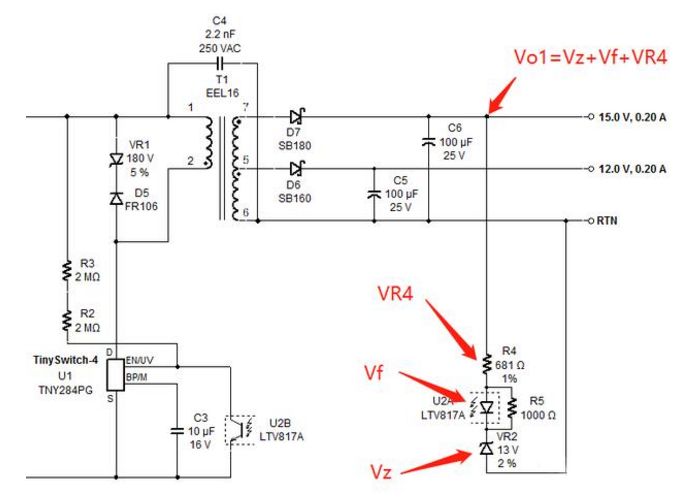
当采用稳压管作反馈稳压时,输出电压的大小由稳压管的钳位电压Vz和光耦发光二极管侧的前向电压Vf,以及串联的电阻压降决定,即:
Vo1 = Vz + Vf + VR4
其他绕组电压
开关电压一般不只一个输出绕组,除了主绕组外其他绕组的输出电压大小由该绕组与主绕组之间的匝数比决定。如主绕组的匝数为N1,需要计算电压的绕组匝数为N2,那么该绕组的输出电压Vo2为:
Vo2 = ( Vo1+Vd1)x N2 / N1 - Vd2
上式中,Vd1和Vd2分别为主绕组和其他绕组上输出整流二极管的前向导通电压。





